Overview of Public Security Spy Documents
According to the documents we obtained, there are three types of informants. The first type consists of individuals who voluntarily provide information. The second type includes members of special plainclothes groups who gather information over a wide range. They sometimes engage in direct conversations with suspects, while at other times, they collect information indirectly. The third type works under the direction of a specific individual, likely a police officer or security bureau staff member. These informants come from diverse backgrounds, such as party members, candidate party members, or ordinary citizens. They have specific areas of focus, such as monitoring grassroots individuals or people who have come to the city for work, though at times, they may spy on all types of people.
The documents reveal that these informants not only target ordinary people but also old party members who are still in positions of power. Notably, individuals have been flagged as suspects or guilty for actions that occurred many years ago, even during their childhood.
There are several points of concern. All of those under suspicion seem to be accused of either studying or reading the Quran at home. According to the Chinese Constitution, “Citizens of the People’s Republic of China shall enjoy the freedom of religious belief” (Article 36(1), 1982). Furthermore, while China does not permit religion in the state educational system (Article 36(3)), there is no law explicitly prohibiting the Quran, especially at home. Therefore, the legitimacy of these suspicions, or the act of arresting individuals for Quran-related matters, is questionable.
Public Security Spies Informant Registration Form
Annual
| serial number | Name or Code Name | Gender | Ethnicity | political status | Service location | Employer | Establishment Time | Discontinuation Time | Case File Number | Note |
| 1 | Xin Q-X2017-No.267 | Male | Uyghur | General public | Social Investigation | Emrulla Gulam | June 2013 | |||
| 2 | Xin Q-X2017-No.268 | Male | Uyghur | *Not Given | Social Investigation | Emrulla Gulam | June 2013 | |||
| 3 | Xin Q-X2017-No.269 | Male | Uyghur | Probationary Party Member | Urban Labor Migration | Emrulla Gulam | May 2014 | |||
| 4 | Xin Q-X2017-No.270 | Male | Uyghur | General public | Urban Labor Migration | Emrulla Gulam | May 2014 | |||
| 5 | Xin Q-X2017-No.271 | Male | Uyghur | Party Member | Social Investigation | Emrulla Gulam | May 2014 | |||
| 6 | Xin Q-X2017-No.272 | Male | Uyghur | General public | Social Investigation | Emrulla Gulam | June 2013 | |||
| 7 | Xin Q-X2017-No.273 | Male | Uyghur | General public | Social Investigation | Emrulla Gulam | June 2013 |
Below are the originals:

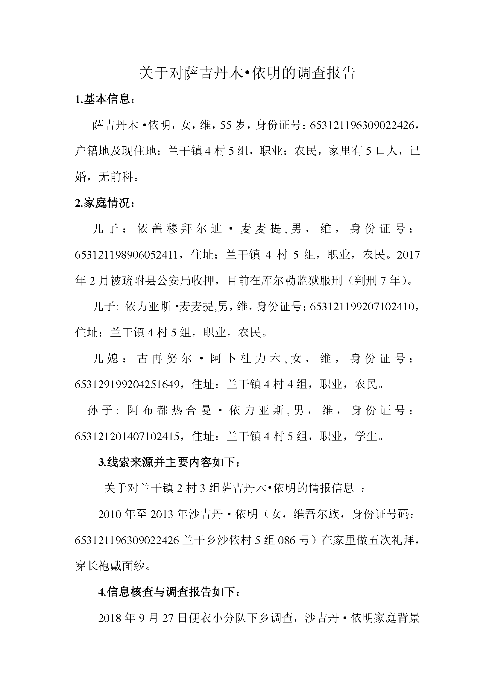
Investigation Report on Sajidanmu Yiming (Sajidem Imin)
-
Basic Information
Sajidanmu Yiming (ساجىدەم ئىمىن), female, Uyghur, 55 years old, ID number: 653121196309022426, registered residence and current address: Village 4, Group 5, Langgan Town. Occupation: farmer. There are 5 members in her family. Married, with no prior criminal record.
-
Family Situation:
Son: Yigaimubaili Maimaiti (ئىگەمبەردى مەمەت), male, Uyghur, ID number: 653121198906052411, address: Village 4, Group 5, Langgan Town, occupation: farmer. In February 2017, he was detained by Konashehir County Public Security Bureau and is currently serving a seven-year sentence in Korla Prison.
Son: Yiliyasi Maimait(ئىلياس مەمەت), male, Uyghur, ID number: 653121199207102410, address: Village 4, Group 5, Langgan Town, occupation: farmer
Daughter-in-law: Guzainuer Abudulimu (گۈزەلنۇر ئابدۇرىھىم), female, Uyghur, ID number: 653129199204251649, address: Village 4, Group 4, Langgan Town, occupation: farmer.
Grandson: Abudureheman Yiliyasi ((ئابدۇرىھىم ئىلياس, male, Uyghur, ID number: 653121201407102415, address: Village 4, Group 5, Langgan Town, occupation: student
-
Source of the clues and main content are as follows:
Intelligence information on Sajidanmu Yiming from Village 2, Group 3, Langgan Town:
From 2010 to 2013, Shajidan Yimin (female, Uyghur, ID number: 653121196309022426, 5th group, Shayi Village, Langgan Township, No. 086) performed five daily prayers at home, wore a long robe, and a veil.
-
The information verification and investigation report are as follows:
On September 27, 2018, an undercover team conducted an investigation in the village. The family background of Shajidan Yimin was categorized as a key focus (family member of a Category 3 individual). Through peripheral investigation, it was found that Shajidan Yimin wore a jilbab and a black mask from 2012 to 2013. Shajidan Yimin had one child born in 1992 in violation of the family planning policy. The above information has been documented as evidence.
Konashehir County Public Security Bureau Domestic Security Protection Division
Langgan Township Undercover Team
September 27, 2018
Below are the originals:
Investigation Report on Muhetaer Kuerban (مۇختەر قۇربان)
-
Basic Information
Muhetaer Kuerban, male, Uyghur, 50 years old, ID number: 653121196809102430, registered residence and current address: Village 4, Group 6, Langgan Town, occupation: Deputy Director of Village 4, Langgan Town. party member, there are 5 members in his family, married, no criminal record.
-
Family Situation:
Younger Brother: Maihemuti Kuerban (مەخمۇت قۇربان), male, Uyghur, ID number: 653121199007122417, address: Village 4, Group 6, Langgan Town, occupation: farmer. Detained on November 25, 2017.
Wife: Tulakzi Ablimit (تۇراقىز ئابلىمىت), female, Uyghur, ID number: 653121197206032423, address: Village 4, Group 6, Langgan Town, occupation: farmer.
Son: Wulamu Muhetaer (غۇلام مۇختەر), male, Uyghur, ID number: 653121199312202413, address: Village 4, Group 6, Langgan Town, employee at Tuhua Petroleum Company in Pichan County, Turpan City.
Daughter: Ayturemuguli Muhetaer (ئايتۇرەمگۈل مۇختەر), female, Uyghur, ID number: 653121199810102423, address: Village 4, Group 6, Langgan Town, occupation: farmer.
Daughter-in-law: Guzailinur Muhetaer (گۈزەلنۇر مۇختەر), female, Uyghur, ID number: 653121199301152625, address: Village 4, Group 6, Langgan Town, occupation: farmer.
Grandson: Saimeire Wulamu (سەمېرە غۇلام), male, Uyghur, ID number: 65312120170805244X, address: Village 4, Group 6, Langgan Town, Preschool child.
-
The Source Of The Clue And Its Main Content Are As Follows:
1.Information about Muhetaer Kuerban from Village 4, Group 6, Langgan Town:
Muhetaer Kuerban from Village 4, Group 6, Langgan Town, Konashehir County (ID number: 653121196809102430, currently serving as the deputy head of the village committee in Village 4, Langgan Town), as a village cadre and an old Party member, in July 2013 invited several individuals to his home, including individuals:
* (The name is not given) from Village 5, Group 3 of Langgan Town (previously religious figures, already sentenced)؛
Yusupu Wufuer يۈسۈپ غوپۇر) ) from Group 1 of Langgan Town Forest Farm (previously a religious figure, already sentenced)؛
Keyumu Aimaiti (قەييۇم ئەمەت) from Group 1 of Village 4, Langgan Town (previously a religious figure, already sentenced),
Yusufu Tulafu (يۈسۈپ تۇراپ) from Group 4 of Village 4, Langgan Town (previously a religious figure, already sentenced),
and Sima Yi Mamuti (ئىسمائىل مامۇت) from Group 5 of Village 4, Langgan Town (unofficial imam, already sentenced).
He hosted a sheep feast for them and asked them to collectively recite Quran scriptures. This situation is under further investigation.
2.Information about Muhetaer Kuerban from Village 4, Group 6, Langgan Town:
Muhetaer Kuerban from Village 4, Group 6, Langgan Town, Konashehir County, male, Uyghur, Party member, ID number: 653121196809102430, currently serving as the deputy head of the village committee in Village 4, Langgan Town. From 2009 to 2010, he went to the mosque in Village 4, Group 6, Langgan Town every morning before dawn prayers to clean. He also told others, ‘I haven’t been able to pray lately, I’ve been unlucky, nothing seems to go right, and my family’s finances have worsened.’ As a Party member, he began participating in prayers every morning at the beginning of 2012. In future work, secret forces will be assigned to closely monitor this person’s activities and movements.
-
The Information Verification and Investigation Report Are as Follows:
On September 29, 2018, a Plainclothes Team conducted an investigation in the village. Muhetaer Kuerban’s family background is that of a Category Three personnel’s family, a key person of concern. His actual performance is generally average. Through peripheral investigations, it was discovered that in July 2013, Muhetaer Kuerban invited six religious figures to his home including Wusiman Maimaiti (ئوسمان مەمەت now in detention), to read Quran. During his tenure as deputy head of the village committee in 2009 and 2013, Muhetaer Kuerban attended prayers at the mosque. In September 2013, when the mosque in Village 4, Group 6, Langgan Town was being renovated, Muhetaer Kuerban gave Imam Wusiman Maimaiti (ئوسمان مەمەت now in detention), 1,000 yuan in cash and a sheep. The above information has been documented with evidence.
Konashehir County Public Security Bureau Domestic Security Protection Unit
Langgan Town Plainclothes Team
September 29, 2018
Below are the originals:
Investigation Report on Nueraili Simayi (نۇرئەلى ئىسمائىل)
-
Basic Information
Nueraili Simayi, male, Uyghur, 33 years old, ID number: 653121198501152457, registered residence and current address: Group 6, Village 5, Langgan Town, occupation: driver, household size: 3 members, married, no criminal record, passport number: E74005267, contact number: 18196846686.
-
Family Situation:
Wife: Nurbiya Tursun (نۇربىيە تۇرسۇن), female, Uyghur, ID number: 653125198503024526, resides at Group 6, Village 5, Langgan Town. She was detained on February 6, 2016, and sentenced to 16 years in prison.
Daughter: Sumayya Nueraili (سۇمەييە نۇرئەلى), female, Uyghur, ID number: 653121201609152429, resides at Group 6, Village 5, Langgan Town. She is a student.
-
Source of Information and Main Content:
Intelligence information regarding Nueraili Ismaiyi from Group 1, Village 4, Langgan Town:
Reported by the Legal Affairs Office: On September 29, 2018, during routine work, an informant provided information that Nueraili Ismaiyi (35 years old, residing in Group 6, Village 5, Langgan Town) had illegally studied religious texts under Paridihan (deceased) in March 2008.
-
Information Verification and Investigation Report:
On October 3, 2018, a plainclothes team conducted a field investigation in the rural area. It was determined that the family background of Nueraili Ismaiyi falls under the category of monitored individuals (family members of Category 3 individuals). His current behavior was deemed average.
After peripheral investigation, it was found that evidence could not be obtained regarding Paridihan ((پەرىدىخان (deceased). A conversation with Nueraili Ismaiyi revealed no confirmation of the above reported activities. However, during the convirsation, Nueraili admitted that in November 1992, he independently studied religious texts for five days at his own home and at the home of his grandmother, Hanisha Tulaifu (خانىش تۇراپ) (female, ID number: 653121193010152425). The above information has been documented and evidence secured.
Konashehir County Public Security Bureau Domestic Security Protection Division
Langgan Town Plainclothes Team
October 3, 2018
Below are the originals:








