Who is Hanqiz Tursun (in Uyghur خانقىز تۇرسۇن, in Chinese 罕柯孜·图尔荪 Hankezi Tuersun)?
Hanqiz Tursun is an ordinary woman born in 1989, from Bulaqsu township, Konasheher county. She married a Pakistani man in 2007, but her marriage put her in trouble after ten years. She was detained in 2017 for staying in sensitive countries. During the mass arrest, four people were arrested from her brothers and sisters. The longest term was 16 years, and the short term was 6. Her two kids are in a Chinese boarding school and boarding kindergarten in Bulaqsu township.
While Hanqiz was being detained, her Pakistani husband Ali Shafaqat was in Pakistan. From the leaked document we learned that she stopped at Chinese border control and her passport was confiscated.
According to the leaked document, thousands of Uyghurs are being arrested for staying in sensitive countries. Some Excel spreadsheets mention that Uyghurs are being arrested for staying in 19 sensitive countries, while other documents show that there are 26 sensitive countries. Are those people being arrested because of staying in those sensitive countries or because of being a Uyghur?
Konasheher public security department issued a warrant list in 2018 for those Uyghurs who staying outside of China, including Mihriay Erkin. From the list, we can see that those Uyghurs are in different countries around the world like the USA, Italy, France, Sweden, and Japan. From the leaked documents, it is really hard to say that people are detained because of which countries they stay in, yes there are thousands of Uyghurs arrested like Hanqiz Tursun. However, there are Uyghurs who are staying in Japan, and Korea are also being targeted, they are not sensitive countries. According to the leaked documents we are holding, Uyghurs are being targeted in China because of they are Uyghurs, it doesn’t matter which countries they stayed.
Investigation Report on Hanqiz Tursun – Key Points
1. According to the investigation, Hanqiz Tursun and her children returned to their jurisdiction area from Pakistan on November 15, 2016. It is noted that her passport was confiscated. On March 9, 2017, her husband was unable to take her back to Pakistan due to Hanqiz’s passport being seized. This suggests that her passport was likely confiscated shortly after her return to China.
2. After Hanqiz’s husband arrived to take her back to Pakistan, measures were taken to prevent her from petitioning. An informant was assigned to monitor her. On March 22, 2017, she was sent to the Konasheher County Vocational Skills Education and Training Center.
3. The investigation explicitly states that the reason for her detention in the center was to “go to sensitive countries.” This indicates that Pakistan is considered a sensitive country by the Chinese government.
4. Subsequently, her Pakistani husband was also denied entry into China, following the authorities’ decision related to his involvement.
Below are the investigation report:
Integrated Joint Operations Center
(Personnel Analysis Report)
Integrated Joint Operations Center October 27, 2018
Investigation Report on Hankezi·Tuersun (خانقىز تۇرسۇن)
-
Basic Information of the Individual
Hankezi Tuersun, female, Uyghur, ID number: 653121197305250338,
Registered residence: Group 6, No. 101, Birinqiyingqikai, Bulaksu Township, Konasheher County, Xinjiang.Tag: None.Historical phone numbers under her name: 18199712030, 13095157850.
Tag Interpretation: None
-
Family Relationship Situation
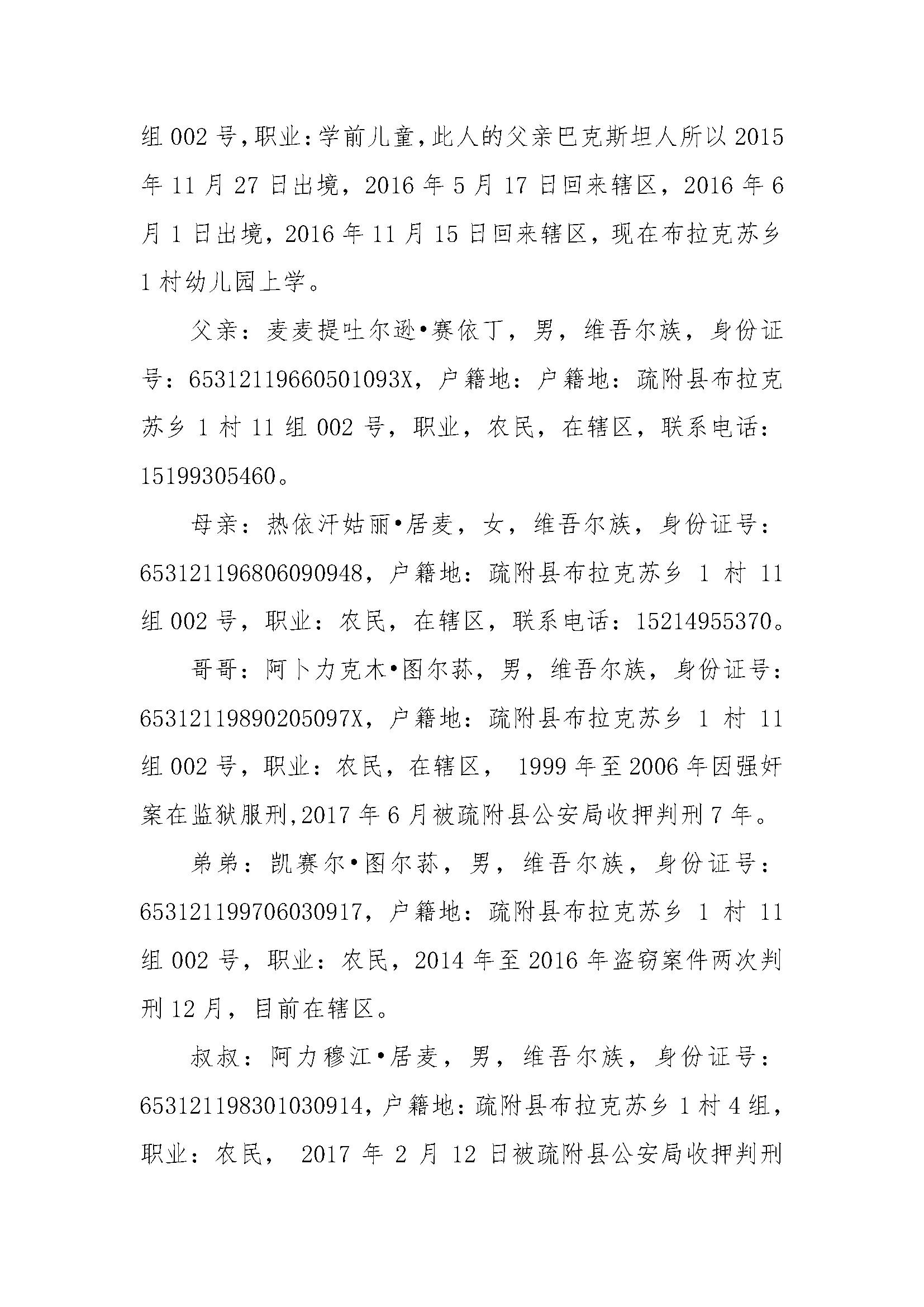
Daughter: Rida Shapukaiti (رىدا شەپقەت), female, Uyghur, ID number: 653121200902030928, registered address: No. 002, Group 11, Village 1, Bulaksu Township, Konasheher County, occupation: student. This person left the country once in 2012, once in 2015, and in 2016, traveled with her mother to study in Pakistan. She returned to the jurisdiction area on November 15, 2016, and is currently attending school at Bulaksu Township Village 1 School.
Son: Xieeraili Sharpeiti (شىرئەلى شەپقەت), male, Uyghur, ID number: 653121201408160916, registered address: No. 002, Group 11, Village 1, Bulaksu Township, Konasheher County, occupation: preschool child. His father is Pakistani, so he left the country on November 27, 2015. He returned to the jurisdiction area on May 17, 2016, left the country again on June 1, 2016, and returned on November 15, 2016. He is currently attending kindergarten at Bulaksu Township Village 1.
Father: Maimaitituersun Sayidin(مەمەتتۇرسۇن سەيدىن) , male, Uyghur, ID number: 65312119660501093X, registered address: No. 002, Group 11, Village 1, Bulaksu Township, Konasheher County, occupation: farmer, resides in the jurisdiction area, contact number: 15199305460.
Mother: Reyihanguli Jumai (رەيھانگۈل جۈمە), female, Uyghur, ID number: 653121196806090948, registered address: No. 002, Group 11, Village 1, Bulaksu Township, Konasheher County, occupation: farmer, resides in the jurisdiction area, contact number: 15214955370.
Brother: Abulikemu Tuersun(ئابلىكىم تۇرسۇن), male, Uyghur, ID number: 65312119890205097X, registered address: No. 002, Group 11, Village 1, Bulaksu Township, Konasheher County, occupation: farmer, resides in the jurisdiction. From 1999 to 2006, he served a prison sentence for a rape case. In June 2017, he was detained by the Konasheher County Public Security Bureau and sentenced to 7 years.
Younger brother: Kaisaier Tuersun (قەيسەر تۇرسۇن), male, Uyghur, ID number: 653121199706030917, registered address: No. 002, Group 11, Village 1, Bulaksu Township, Konasheher County, occupation: farmer. He was sentenced to 12 months for two theft cases between 2014 and 2016 and currently live in the jurisdiction area.
Uncle: Alimujiang Jumai (ئالىمجان جۈمە) , male, Uyghur, ID number: 653121198301030914, registered address: Group 4, Village 1, Bulaksu Township, Konasheher County, occupation: farmer. He was detained by the Konasheher County Public Security Bureau on February 12, 2017, and sentenced to 16 years.
Aunt: Aizeziguli Jumai (ئەزىزگۈل جۈمە) , female, Uyghur ethnicity, ID number: 653121197803140940, registered address: Group 5, Village 1, Bulaksu Township, Konasheher County, occupation: farmer. She was detained by the Konasheher County Public Security Bureau on May 8, 2016, and sentenced to 6 years.
-
Situation of Involvement Cases and Related Matters
From September 2003 to July 2006, she attended Kashgar Health School. From 2010 to 2012, she worked temporarily at the Bulaksu Township Social Security Office. In May 2007, she married a Pakistani man named Shapukaiti Aili (شەپقەت ئەلى) , which led to 7 instances of leaving the country. Their daughter, Rida Shapukaiti, and son, Xieeraili Shapukaiti, also traveled abroad with them. They frequently traveled abroad by car and airplane, staying abroad for long periods. The longest duration of stay in Pakistan was 6 months.
On March 22, 2017, she was educated and transformed by the Konasheher County Public Security Bureau for “going to sensitive countries.” She is now at the Konasheher County Vocational Skills Education and Training Center (Industrial City), with a predicted sentence of 1 year and 8 months for the crime of obstructing official duties.
-
Summary of Activity Track
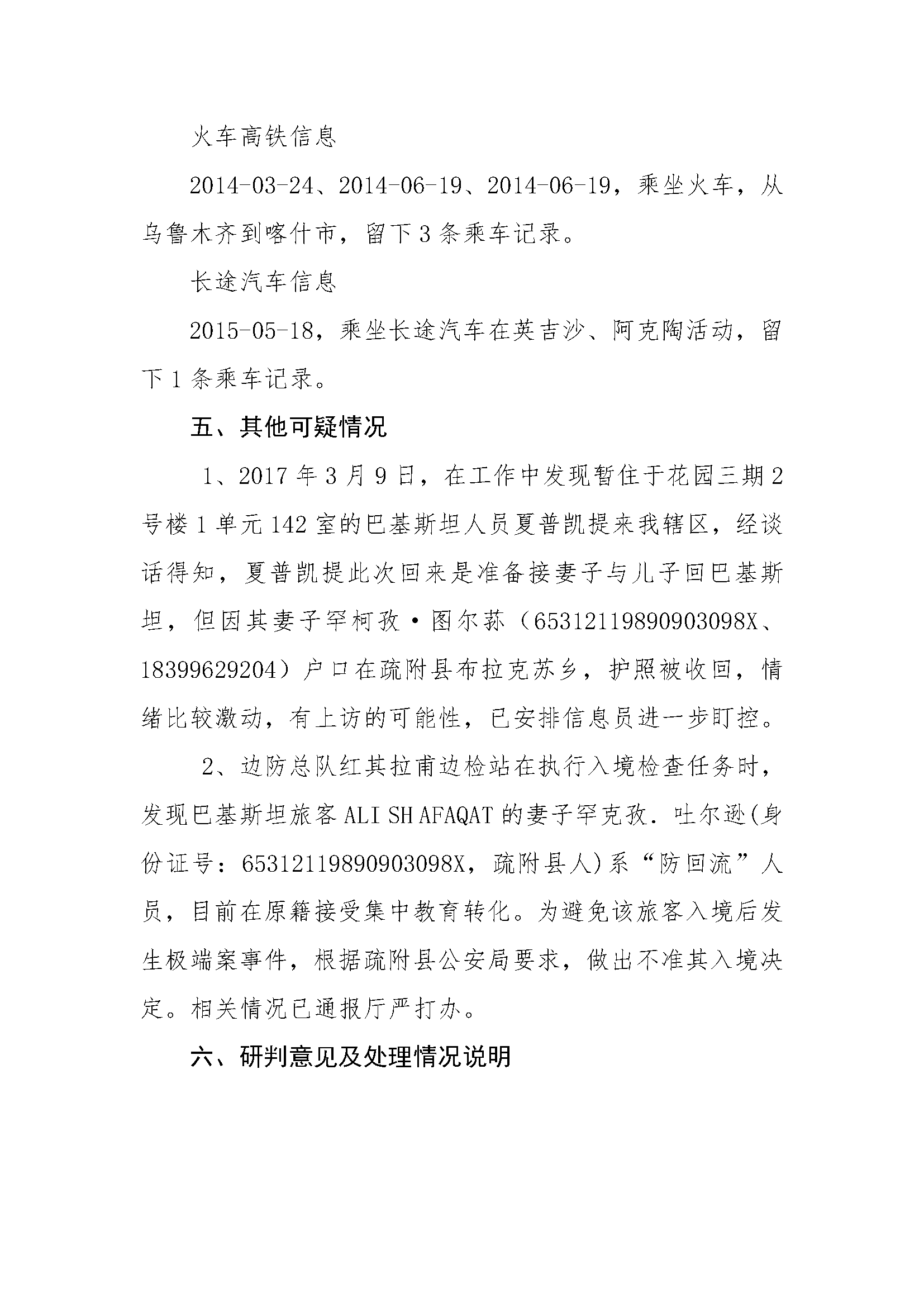
Hotel accommodation information:
From July 25, 2010, to February 4, 2017, the individual traveled in Kashgar City, Konasheher County, Tashkurgan County, Bole City, Golja City, Korla City, and Urumqi City, leaving 32 accommodation records.
Flight information:
On July 21, 2008, and February 17, 2014, the individual traveled between Kashgar City and Urumqi City, leaving 2 flight records.
Train and high-speed rail information:
On March 24, 2014, June 19, 2014, and June 19, 2014, the individual traveled by train from Urumqi to Kashgar City, leaving 3 travel records.
Long-distance bus information:
On May 18, 2015, the individual traveled by long-distance bus in Yingjisha (يىڭىسار)and Akto, leaving 1 travel record.
-
Other Suspicious Situations
- On March 9, 2017, during work, it was discovered that a Pakistani national, Shapukaiti, was temporarily residing at Unit 142, Building 2, Phase 3, Garden, came to our jurisdiction. After an interview, it was learned that Shapukaiti had returned to prepare to take his wife and son back to Pakistan. However, because the passport of his wife, Hankezi Tuersun (ID number: 65312119890903098X, phone: 18399629204, Registered residence: Konasheher County, Bulaksu Township) was confiscated, she was emotionally agitated. Due to the possibility of petitioning. An informant has been assigned to further monitor the situation.
- During the border entry inspection task conducted by the Border Defense General Team at the Hongqilafu(قونجىراپ) Border Checkpoint, it was discovered that the wife of Pakistani traveler Shapukaiti, Hankezi Tuersun (ID number: 65312119890903098X, from Konasheher County), is a ” prevention of return migration ” individual. She is currently undergoing concentrated education and transformation in her hometown. To prevent the occurrence of extremist incidents after the arrival of the traveler, and in accordance with the request of the Konasheher County Public Security Bureau, a decision was made to deny entry. The relevant situation has been reported to the Department for Severe Crackdown.
-
Assessment and Opinion, and Explanation of Handling Situation
—————————————————————————
Analysis: Tang Lei Review: Yu Guijiang
Below are the original document pages:
的调查报告_Page_1-930x620.png)
的调查报告_Page_1-724x1024.png)
的调查报告_Page_2-724x1024.png)
的调查报告_Page_3-724x1024.png)
的调查报告_Page_4-724x1024.png)
的调查报告_Page_5-724x1024.png)
